History Trip Go Easy
Initially, the mobile app was based on the resource pack published by the Education Bureau in 2014: A Case Study of Local Heritage Research – Cheung Chau Cults, which contained an e-book containing guidelines and examples for learning and teaching. But now, we have added another two routes, including Hong Kong Cemetery and Wong Nai Chung Gap Trail.
Synchronous discussion on using educational apps that can make history learning fun and interactive. These apps use gamification techniques to engage and motivate students to learn more.


Overview
My Role
Sole UX/UI Designer, Illustrator
Duration
4 months
Tools
Illustration, Adobe XD
Watch a demo of the final product
Frontend interface

Design Process
Observe
After conducting usability testing, it's essential to make a solution and identify any pain points that users may be experiencing
1
2
P.O.V.
Understand my user's needs and goals.
3
Ideate
This involves developing a clear structure for three routes, including content organization, page hierarchy, information architecture, and user journey map.
4
Prototype
High-fidelity front-end and back-end interfaces are included.
Test
This involves user testing and feedback to ensure the site is intuitive and user-friendly.
5
Inspiration
Conceptualization
Iteration
P.O.V
Conceptualization
Pain Point on UX
After observing the original app and conducting usability testing, I have concluded that there are several areas where improvements can be made. Firstly, the app's layout and design could be more user-friendly. The current interface could be more explicit and transparent, making navigating easier for users. Secondly, the app's functionality needs to be improved. Some features must be fixed as they should, which can frustrate users.
Observe
Conceptualization
Ideate
This involves developing a clear structure for the site, including site map and user journey map.
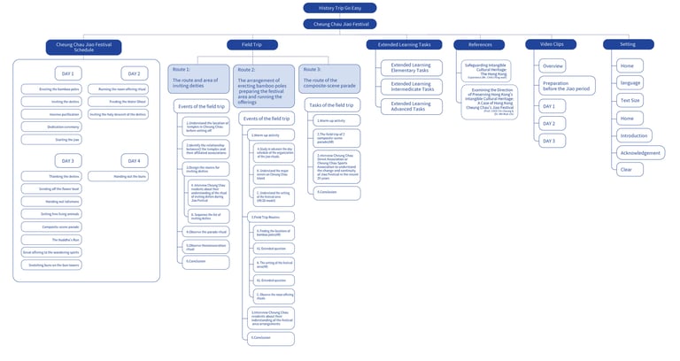
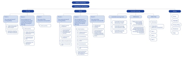
01 Site Map
Before
02 User Journey Map
03 Wireframe
04 Style Guide
Color Palette
Typography
Icons
Graphics
Prototype
Conceptualization








Before


Pain Point on UI
The learning app aims to help students achieve their academic goals by providing innovation and technology. The app's user-friendly interface and engaging content make learning more enjoyable and effective.
Task1. Cheung Chau Jiao Festival
My student's needs
My student's goals
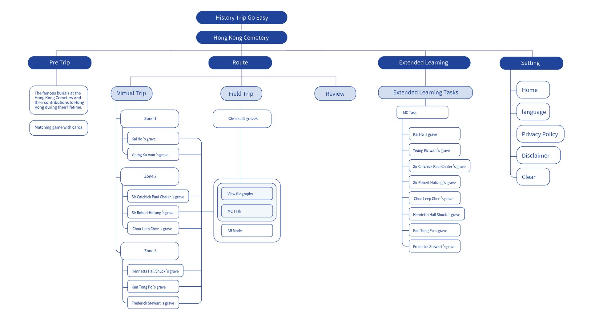
Task2. Hong Kong Cemetery
My student's needs
My student's goals
Task3. Wong Nai Chung Gap Trail
Coming Soon
After
Students and teachers can experience the Jiao Festival anytime (including non-festival days) by using AR in this app to view the composite-scene parade in Cheung Chau or the arrangement of the festival area as if they were being there. Besides for students and teachers who are unable to visit Cheung Chau due to different considerations, they could make use of the virtual reality (VR) activities in this app to experience and understand the Jiao Festival.
To truly preserve and honor the legacy of a festival, it is important to understand its history and culture. By learning about the traditions, customs, and significance of the festival, we can ensure that its intangible cultural heritage is passed down to future generations. It is through this knowledge and appreciation that we can keep the spirit of the festival alive and thriving.




Task 1- Cheung Chau Jiao Festival
Task 2- Hong Kong Cemetery


Task 1- Cheung Chau Jiao Festival


Task 2- Hong Kong Cemetery
Task3. Wong Nai Chung Gap Trail
Coming Soon




Task 1 Cheung Chau Jiao Festival
Task 1 Cheung Chau Jiao Festival
Task 02 Hong Kong Cemetery
At the same time that the above problems need to be improved, Hong Kong Cemetery and Wong Nai Chung Gap Trail routes must be added. Making changes to the interface design and incorporating more illustrations would be a great idea to pique students' interest in history learning. Keeping things visually engaging and interactive is essential to make the subject matter more accessible and enjoyable.
Students and teachers can experience the visiting there anytime (including non-office hour) and understand life story of notable burials of Hong Kong Cemetery by using virtual trip in this app. In addition, providing some teaching resource for students and teachers in field trip.
Learn about the famous burials at the Hong Kong Cemetery and their contributions to Hong Kong during their lifetime.


CONTACT ME
If you're interested in hearing more about my works, I'd love to hear from you.
CONTACTS
852+ 51113532
Crystalktc7@gmail.com


